1. RPi-PWR
Raspberry Pi Power Control Unit
Raspberry Pi PSU
RPi PSU
電源制御ユニット:RPi-PWRは入力電源コネクタに合わせて、2種類の製品があります。
(A) RPi-PWR mini-DCJ : φ2.1mm DC Jack(Center +)
(B) RPi-PWR mini-USB : micro USB (Type-B)
RPi-PWRはRaspberry PiのGPIOピンに装着して使用します。
特徴
RPi-PWRは、Raspberry Piに供給する5V電源を制御する電源制御ユニットです。
RPi-PWRをRaspberry Piに接続し、RPi-PWRの電源ボタン:プッシュスイッチ(SW)を操作することで、Raspberry Piに供給する電源をON/OFF操作することができます。また、必要なソフトウェアをインストールすることで以下の機能を実現することができます(OSはRaspbian - wheezyでの動作を確認しています)。
- OSシャットダウン時のオートパワーオフ機能
- RPi-PWRの電源ボタンによるOSシャットダウンシーケンスの起動
- RPi-PWRの電源ボタンによる強制パワーオフ1)
Raspberry PiのGPIOをユーザ用のLED制御、ユーザ用のPUSH SW、ジャンパ設定読込として使用することが可能です。2)
注意 :Raspberry Pi 初代/2は32bitプロセッサです。
一方、Raspberry Pi 3/4/5のCPUは64bitプロセッサです。
対応可能なOS(とSysVinit/systemdのプロセス管理に)関してご注意下さい。
機能解説
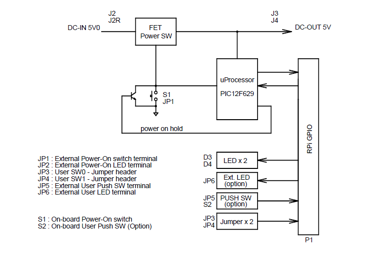
ブロック図
電源制御情報
Raspberry PiはGPIOを介してPICとの間で情報を交換します。
- シャットダウン要求 : PIC → Raspberry Pi
- シャットダウン通知 : PIC ← Raspberry Pi
この情報の交換により、上記の特徴に記載した電源の操作が可能となります。
※ Raspberry Piはシャットダウン要求を受信するとOSのシャットダウンシーケンスを起動します。
※ PICはシャットダウン通知を受信するとRaspberry PiとRPi-PWRの電源供給を停止します(オートパワーオフ)。
ユーザ用IO
Raspberry PiのGPIOを活用して、RPi-PWRボードでは以下のIOをユーザ用に提供しています。各IOをアクセスするにはRaspberry Piのプログラムが必要です。
- User LED :(output):x2 : オンボードLED
- Ext. LED :(output):x1 : 拡張用LED端子 ※
- PUSH SW :( input):x1 : ユーザ用プッシュSW ※
- JUMPER :( input):x2 : ジャンパ端子 ※
※ユーザが部品を調達して実装する必要があります。
(1)User LEDはRPi-PWRボードに実装されたLEDです。Raspberry Piのプログラム中やシェルスクリプトで簡単にON/OFFさせることが可能です。
(2)拡張用LED端子はケース収納時などにパネル等に取付けたLEDを制御するための端子です。
(3)PUSH SWはRPi-PWRボードにタクトスイッチを取り付ける事も可能ですし、ケース収納時などにパネル等に取付けたSWに接続する端子としても使用できます。
(4)ジャンパ端子は、2ビットの情報入力用のIOです。例えば、ジャンパピンを基板に実装してジャンパプラグ等でOPEN/CLOSEすることにより、ユーザは設定情報をRaspberry Piに読込ませることが可能となります。



