目次
(d) ユーザ拡張I/O
※ 本説明は、RPi-PWR2 mini用です。
RPi-PWR2 mini-DCJとRPi-PWR2 mini-USBが対象です。
※ RPi-PWR2 univとは内容が異なります。
RPi-PWR2univに関しては該当する頁に移動してください。
6. ユーザ拡張I/O
※ユーザ拡張I/OはオンボードLEDを除き、ユーザが必要に応じて部品を実装する必要があります。
※図中のジャンパ:JP1~JP6のピン番号は、「2.各部名称」 の「□が1ピン」「○が2ピン」です。
RPi-PWR2 miniには、ユーザが必要に応じて部品を取り付けて、取り付けたLED、ジャンパ設定、プッシュスイッチをプログラムで操作することができます(標準実装済みのLD1, LD2を除く)。
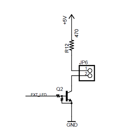
User LED : LD1, LD2, E-LD
RPi-PWR2 mini基板には予めユーザ用の表面実装LED(LD1, LD2)が2個実装されています(回路図ではD3, D4)。
また、シャーシ取付用LEDに接続するための端子(E-LD)が用意されています(回路図ではJP6)。
Raspberry PiとRPi-PWR2 miniをシャーシに収納する場合などに便利です。
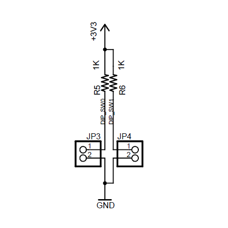
User Jumper Block(DIP Switch Settings):JP3、JP4
使用するには、ユーザが部品を用意して半田付けする必要があります。
Raspberry Piにユーザが設定した動作モードを読み込ませる場合などに使用します。扱うビット数は2ビットです。
ジャンパヘッダを半田付けしておくと、設定に応じてジャンパプラグを挿入するなどして、その状態をRaspberry PiのGPIO経由で読み込むことができます。DIP SW代りに使用して、設定に応じてRaspberry Piの動作を変更するなどが可能です。
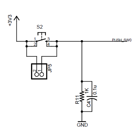
Push Switch:S2、JP5
使用するには、ユーザが部品を用意して半田付けする必要があります。
Raspberry Piにユーザからのタイミング指示情報を通知する場合などに使用できます。
スイッチは基板取付け用のタクトスイッチ(4.5x6.5mm□)が実装できます。
ジャンパヘッダ:JP5は基板上のプッシュスイッチ:S2の代りに、シャーシなどに取付けたスイッチからの配線を接続する場合に使用します。必要のない場合には実装する必要はありません。
Power-On SW Terminal:JP1
RPi-PWR2 mini基板には、電源起動に使用する、シャーシ取付用SWに接続するための端子が用意されています(回路図ではJP1)。
SWはモーメンタリスイッチ(押している期間だけオン)のものを使用して下さい。
Power-On LED Terminal:JP2
シャーシへの取付け例
GPIO割り当て
Raspberry PiのP1 Header(2×13ピン)のGPIOとRPi-PWR2 miniのユーザ用I/Oの対応を以下に示します。
<RPi-PWR2 mini Rev.0>
| RaspberryPi | P1 pin # | RPi-PWR-mini |
|---|---|---|
| GPIO18 | 12 | USER PUSH SW(S2,JP5) |
| GPIO22 | 15 | JP3(JP3) |
| GPIO23 | 16 | JP4(JP4) |
| GPIO24 | 18 | LD1 (D3) |
| GPIO25 | 22 | LD2 (D4) |
| GPIO7 | 26 | E-LD (JP6) |
※左からRaspberry PiのGPIO名、P1 Headerのピン番号、対応するRPi-PWR2 miniのSWとLED
右列( )内はRPi-PWR2 miniのシルク
※本製品:RPi-PWR2 miniをRaspberry Piに接続した場合、ユーザはGPIO4およびGPIO17をプログラミング(使用)することができません。
この2つのピンはRaspberry PiとRPi-PWR2 mini間の電源制御に使用しています。
GPIO4はRaspberry PiからRPi-PWR2 miniにパワーダウン要求を通知します。
GPIO17はRPi-PWR上の電源ボタンの押下している時間が2秒~5秒未満の時、RPi-PWR2 miniからRaspberry Piにシャットダウン要求を通知します。
※Raspberry Pi Model-Bには2つのRevisionがあります。
Raspberry Pi Model-BのRev.1とRev.2では、GPIOポートのピンの配列が異なっているので注意して下さい。





