2. RPi-PWR2 univ
Raspberry Pi Power Control Unit
Raspberry Pi PSU
RPi PSU

[左:rpi-pwr2 univ DCJ] [右:rpi-pwr2 univ USB]

[Model 2/B+への装着例] [Model A+への装着例]
電源制御ユニット:RPi-PWR2 univは入力電源コネクタに合わせて、2種類の製品があります。
(A) RPi-PWR2 univ-DCJ : HAT & Universal, φ2.1mm DC Jack(Center +)
(B) RPi-PWR2 univ-USB : HAT & Universal, micro USB (Type-B)
RPi-PWR2 univはRaspberry PiのGPIOピンに装着して使用します。
特徴
RPi-PWR2 univは、Raspberry Piに供給する5V電源を制御する電源制御ユニットです。
RPi-PWR2 univをRaspberry Piに接続し、RPi-PWRの電源ボタン:プッシュスイッチ(SW)を操作することで、Raspberry Piに供給する電源をON/OFF操作することができます。また、必要なソフトウェアをインストールすることで以下の機能を実現することができます(OSはRaspbian - wheezy, jessieでの動作を確認しています)。
- OSシャットダウン時のオートパワーオフ機能
- RPi-PWRの電源ボタンによるOSシャットダウンシーケンスの起動
- RPi-PWRの電源ボタンによる強制パワーオフ1)
RPi-PWR2 univはユーザ用に電源端子、Raspberry Pi GPIO端子、ヘッダピン(コネクタ)用端子、ユニバーサル基板領域を設けています。2)
機能解説
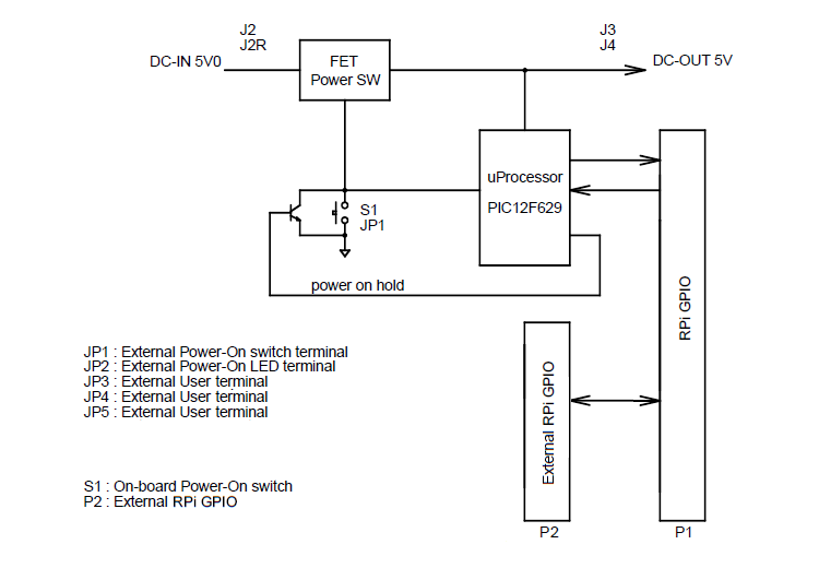
ブロック図
電源制御情報
Raspberry PiはGPIOを介してPICとの間で情報を交換します。
- シャットダウン要求 : PIC → Raspberry Pi
- シャットダウン通知 : PIC ← Raspberry Pi
この情報の交換により、上記の特徴に記載した電源の操作が可能となります。
※ Raspberry Piはシャットダウン要求を受信するとOSのシャットダウンシーケンスを起動します。
※ PICはシャットダウン通知を受信するとRaspberry PiとRPi-PWR2の電源供給を停止します(オートパワーオフ)。
ユーザ用IO
RPi-PWR2 univはユーザ用に電源端子、Raspberry Pi GPIO端子、ヘッダピン(コネクタ)用端子、ユニバーサル基板領域を設けています。
各IOをアクセスするにはRaspberry Piのプログラムが必要です。
- ユーザ用電源端子 (+5V/+3.3V/GND)
- ユーザ用GPIO端子 (P2)
- ヘッダピン用端子 (JP3, JP4, JP5)
- ユニバーサル基板領域
(1) 電源端子
・ユーザが回路を増設する際に必要な電源を供給する端子です。GND、+5V、+3.3V用の端子があります。
・+5V電源端子はRaspberry Piに供給する+5V電源と同じで、RPi-PWR2で制御された+5V電源です。+5V電源端子はRaspberry Piが接続されてなくても、RPi-PWR2が電源を供給していれば+5Vを供給します。
・+3.3V電源端子はRaspberry PiがGPIOコネクタを経由して供給する電源です(Raspberry Piが接続されていない、RPi-PWR2単体の場合は+3.3Vは端子に電源は供給されません)。
(2) Raspberry Pi GPIO端子:P2
・P2はRaspberry Pi GPIOコネクタの信号及び電源ピンと同じピン配置となっています。後述するユニバーサル基板領域の回路にRaspberry Pi GPIO信号を接続するのに役立ちます。
・RPi-PWR2では、GPIO端子の中で、GPIO4とGPIO17信号を電源制御用に使用しています。
(3) ヘッダピン(コネクタ)用端子
・外部との信号をやり取りするためのコネクタやヘッダピンを実装できます。端子はJP3(1×2ピン)、JP4(4×2ピン)、JP5(12×2ピン)の3種類の端子が用意されています。
・GPIO信号や電源、ユニバーサル基板領域に実装した回路の信号を引き出すために使用できます。
(4) ユニバーサル基板領域
・ユーザが必要な部品、回路を実装することができます。
・ピンピッチは2.54mm。

